Best Course After 10th for Boy
Posted on : 22 April, 2026 3:05 pm
Choosing the Best Course After 10th for Boy can feel confusing, especially when everyone around you is giving different advice. Some people say go for 11th and 12th, while others suggest diploma courses. The truth is, there is no single “perfect” option—the Best Course After 10th for Boy depends on what you actually want to do in life.
These days, many students are moving towards diploma courses because they are more practical. Instead of spending years only studying theory, you start learning real skills early, which can help you get a job faster.
Also Read :
Colleges You Can Consider in India
Some institutes where students go for diploma courses:
- Government Polytechnic Mumbai
- Delhi Skill & Entrepreneurship University
- Puran Murti Vidyapeeth Delhi-NCR
- Government Polytechnic Pune
- Jamia Millia Polytechnic
- Chandigarh Polytechnic
- Government Polytechnic Lucknow
- Government Polytechnic Ahmedabad
- Tamil Nadu Polytechnic Colleges
- Haryana Polytechnic Institutes
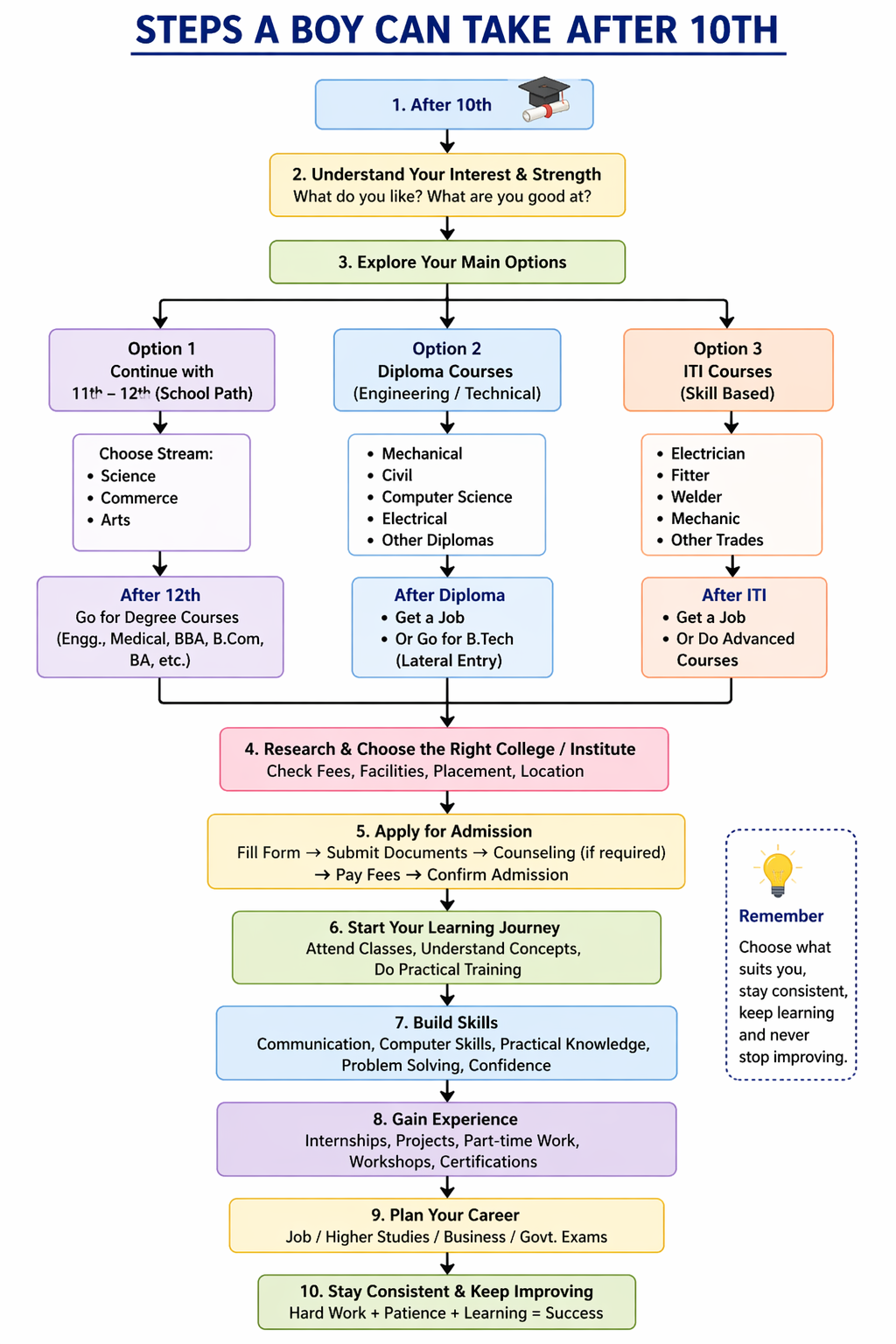
Steps a Boy Can Take After 10th

Why This Decision Matters So Much
After 10th, you are basically choosing your direction.
You can either:
- Continue with school (11th–12th)
- Or go for a diploma (skill-based path)
Many students who want to start working early or learn technical skills prefer diploma courses. It saves time, money, and gives you clarity.
Also Read :
Best Course After 10th
Here are some options students usually go for:
| Course | What You Learn | Duration | Future Scope |
|---|---|---|---|
| Diploma in Mechanical | Machines & tools | 3 Years | Industry jobs |
| Diploma in Civil | Construction basics | 3 Years | Site work |
| Diploma in Computer Science | Coding & IT | 3 Years | IT jobs |
| Diploma in Electrical | Power systems | 3 Years | Electrical work |
| ITI Courses | Practical trades | 1–2 Years | Skilled jobs |
Paramedical Courses After 10th
Best for boy Who Want To Work In The Healthcare Industry.
Course Options:
| Course Name | Duration | Best For | Career Options | Salary |
|---|---|---|---|---|
| ANM (Auxiliary Nursing Midwifery) | 2 Years | Nursing | Nurse | ₹2–5 LPA |
| GNM Nursing | 3 Years | Healthcare | Staff Nurse | ₹3–6 LPA |
| Lab Technician | 2 Years | Medical | Lab Assistant | ₹2–4 LPA |
| X-Ray Technician | 2 Years | Medical | Radiology Tech | ₹2–5 LPA |
Also Read :
Why Many Students Prefer Diploma
If we talk honestly, diploma has some real advantages:
- You start learning practical things early
- Less pressure compared to school studies
- You can start earning sooner
- Fees are usually lower
- You still have the option to do B.Tech later
That’s why many people consider it the Best Course After 10th for Boy today.
Also Read :
Polytechnic Courses (Engineering Diploma)
A Polytechnic is a type of vocational high school diploma or post secondary career-technical program for students who wish to pursue a technical career field after 10th grade (high school). Apply Now
Popular Branches:
| Offered Courses | Aircraft Maintenance Engineering
Aeronautical Engineering Computer Science & Engineering Computer Science & Engineering AI & ML Electronics & Communication Engineering |
The above diploma programs will develop the necessary skills that women require in order to be job ready much sooner than completing a college degree. Apply Now
Short-Term & Skill Courses
These trends are the best option for jobs today: Apply Now
| Course Name | Length | Ideal For | Career Options | Average Salary |
|---|---|---|---|---|
| Digital Marketing | 3–6 Months | Online Career | SEO, Social Media | ₹2–6 LPA |
| Graphic Designing | 6 Months | Creativity | Designer | ₹2–5 LPA |
| Web Development | 6–12 Months | IT | Developer | ₹3–8 LPA |
| Tally / Accounting | 3–6 Months | Finance | Accountant | ₹2–5 LPA |
| Content Writing | 3 Months | Writing | Writer | ₹2–5 LPA |
| Foreign Languages | 6–12 Months | Work abroad | Translator | ₹3–7 LPA |
All of these may lead to work from home positions. Apply Now
Also Read :
Comparison Table
| Career Path | Duration | Job Vacancies | Average Salary |
|---|---|---|---|
| Engineering | Long | High | ₹3–10 LPA |
| Medical | Long | Very High | ₹4–12 LPA |
| Information Technology | Medium | High | ₹3–8 LPA |
| Commerce | Medium | High | ₹3–15 LPA |
| Fashion | Short | Medium | ₹2–6 LPA |
| Govt Jobs | Long | Very High | ₹3–10 LPA |
| Beauty | Short | Medium | ₹1–5 LPA |
| Digital | Short | Very High | ₹2–10 LPA |
Simple Comparison
| College | Fees | Learning Style | Placement |
|---|---|---|---|
| Govt Polytechnic | Low | Basic + Practical | Average |
| Delhi Skill University | Medium | Modern | Good |
| Puran Murti Vidyapeeth | Affordable | Practical Focus | Good |
| Jamia Polytechnic | Low | Balanced | Average |
Also Read :
About Puran Murti Vidyapeeth (Delhi-NCR)
Puran Murti Vidyapeeth is one of those places students often look at when they want a simple and affordable option near Delhi NCR. It’s not about big promises—it’s more about giving students a steady and practical learning experience.
What You’ll Notice:
- Fees are manageable
- Admission process is simple
- Focus is more on skills than just theory
- Environment is comfortable for students
Admission Process
| Step | What Happens |
|---|---|
| 1 | Fill the form |
| 2 | Submit 10th marksheet |
| 3 | Basic counseling |
| 4 | Choose your course |
| 5 | Pay fees |
| 6 | Admission done |
Apply Now
Also Read :
Eligibility
| Course | Requirement |
|---|---|
| Diploma | Just pass 10th |
| ITI | 10th pass |
| Others | Basic documents |
Campus Life
At Puran Murti Vidyapeeth, life is simple:
- Classrooms and labs are available
- Workshops help in practical learning
- Hostel facilities are there
- Students get a basic but comfortable environment
It’s not luxury, but it works—and that’s what most students actually need.
Apply Now
Also Read :
Also Read :
Diploma vs 11th–12th (Real Comparison)
| Factor | Diploma | School + Degree |
|---|---|---|
| Time | Less | More |
| Cost | Lower | Higher |
| Skills | Practical | Theoretical |
| Job Start | Early | Late |
Also Read :


